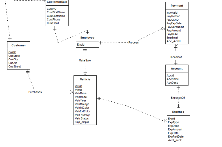
When building a schema for a relational database, opt for keeping data to the granular level. It is imperative that an ERD (Entity Relationship Diagram) is created to visualize objects(tables) within an organization or information system and their relationships to one another. Say you have a “Customer” table, this table should have all the attributes that would be needed for creating reports at the business analyst level that would support strategic decisions. Or maybe you have an “Payments” table, this table should include attributes like debits, credits to support cleaner and simpler data extraction via SQL.
See sample Entity Relationship Diagram I created below:
